国务院办公厅关于印发《“高效办成一件事”2025年度第二批重点事项清单》的通知
国办函〔2025〕70号
来源:中国政府网 时间:2025-07-08 16:42
各省、自治区、直辖市人民政府,国务院各部委、各直属机构:

《“高效办成一件事”2025年度第二批重点事项清单》已经国务院同意,现印发给你们,请结合实际认真组织实施。

国务院办公厅         

2025年7月3日          

(此件公开发布)

 

 

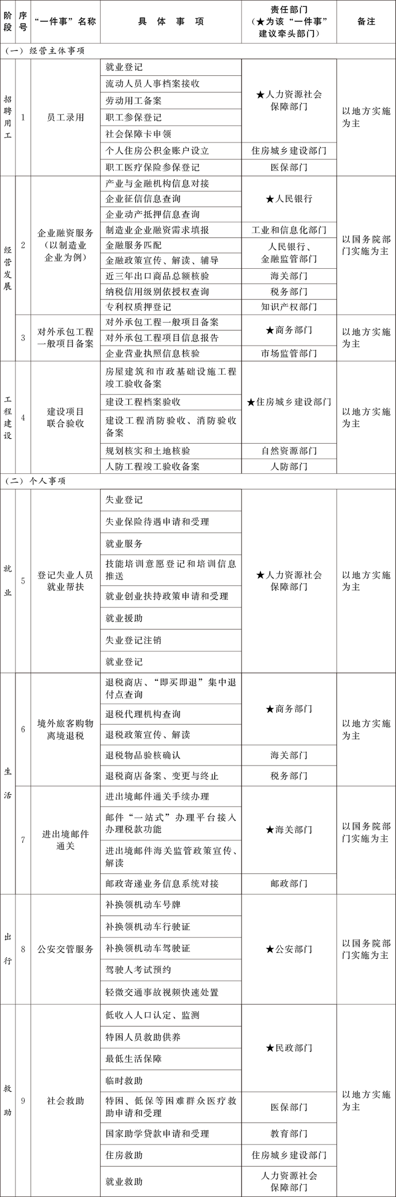
“高效办成一件事”2025年度第二批重点事项清单

 

附件下载

扫一扫在手机上查看当前页面

相关链接